尊龙凯时
首页
关于尊龙凯时
董事长致辞
集团介绍
企业文化
生长战略
组织架构
新闻中心
主题教育
勤视角
勤故事
尊龙凯时先锋
财务预决算果真
丰饶辽乡
政务果真
集团工业
酒店治理
物业治理
车辆效劳
地产开发
教育工业
资产运营
党群建设
党的建设
党史专栏
党政企金句摘编
党史学习教育事情简报
社会责任
人力资源
交流中心
媒体联系
投诉建议
联系尊龙凯时
首页
关于尊龙凯时
董事长致辞
集团介绍
企业文化
生长战略
组织架构
新闻中心
主题教育
勤视角
勤故事
尊龙凯时先锋
财务预决算果真
丰饶辽乡
政务果真
集团工业
酒店治理
物业治理
车辆效劳
地产开发
教育工业
资产运营
党群建设
党的建设
党史专栏
党政企金句摘编
党史学习教育事情简报
社会责任
人力资源
交流中心
媒体联系
投诉建议
联系尊龙凯时
财务预决算果真
首页
/
财务预决算果真
/
主题教育
勤视角
勤故事
尊龙凯时先锋
财务预决算果真
丰饶辽乡
政务果真
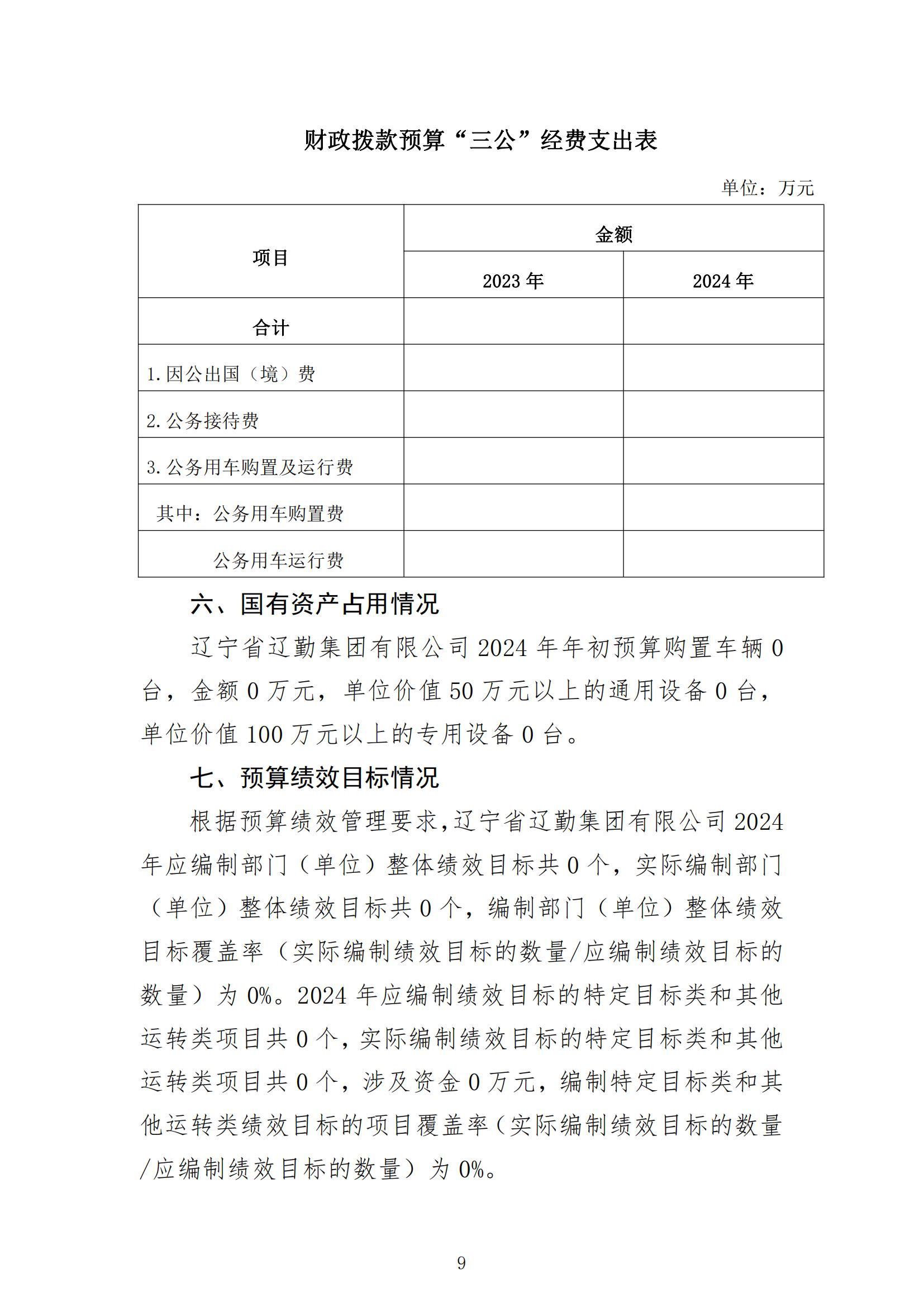
尊龙凯时2024年度部分预算
2024-02-22 文章来源 : 尊龙凯时集团
网站资料更新中...
上一篇:辽宁省旅游投资集团有限责任公司2024年度部分决算果真
下一篇:辽宁省旅游投资集团有限责任公司 2024 年度部分预算
返回
关于尊龙凯时
董事长致辞
集团介绍
企业文化
生长战略
组织架构
新闻中心
主题教育
勤视角
勤故事
尊龙凯时先锋
财务预决算果真
丰饶辽乡
政务果真
集团工业
酒店治理
物业治理
车辆效劳
资产运营
地产开发
教育工业
人力资源
交流中心
媒体联系
投诉建议
联系尊龙凯时
微信民众号
微信民众号订阅号
Copyright ? 尊龙凯时 辽ICP备18013271号 沈阳网站建设:大熊科技
网站地图